Install in an air-gapped environment
This topic explains how to use Helm to install the Harness Self-Managed Enterprise Edition in an air-gapped environment and how to obtain and transfer Docker images to a private registry with secure access. The steps include pulling Docker images, saving images as .tgz files, uploading to Google Cloud storage, downloading Helm charts, and pushing charts to your private repositories. This process ensures secure and seamless deployment of the Harness Self-Managed Enterprise Edition in restricted, offline environments.
Air-gapped environments are characterized by a lack of direct access to the internet, which provides an added layer of security for sensitive data and systems. This isolation poses unique challenges to deploy and update software applications, as standard methods of accessing resources, such as Docker images, are not possible.
Harness Self-Managed Enterprise Edition is designed to cater to various deployment scenarios, including an air-gapped environment. To facilitate this, the platform provides a secure and efficient method for obtaining and transferring Docker images to a private registry. This ensures that you can access, download, and push the required resources within your restricted network.
Workstation requirements
-
A minimum of 150GB of free disk space to download and extract the Harness airgap bundle
-
ECR/GCR/private registry details to tag and push images
-
Kubernetes cluster
-
Latest version of Helm
-
Access to Helm charts or download locally
-
Access to the Harness airgap bundle on GCP
-
Kubernetes Version Compatible with Harness SMP.
Required images
If your cluster is in an air-gapped environment, your deployment requires the latest container images.
- Version 0.37.x and earlier
- Version 0.38.x and later
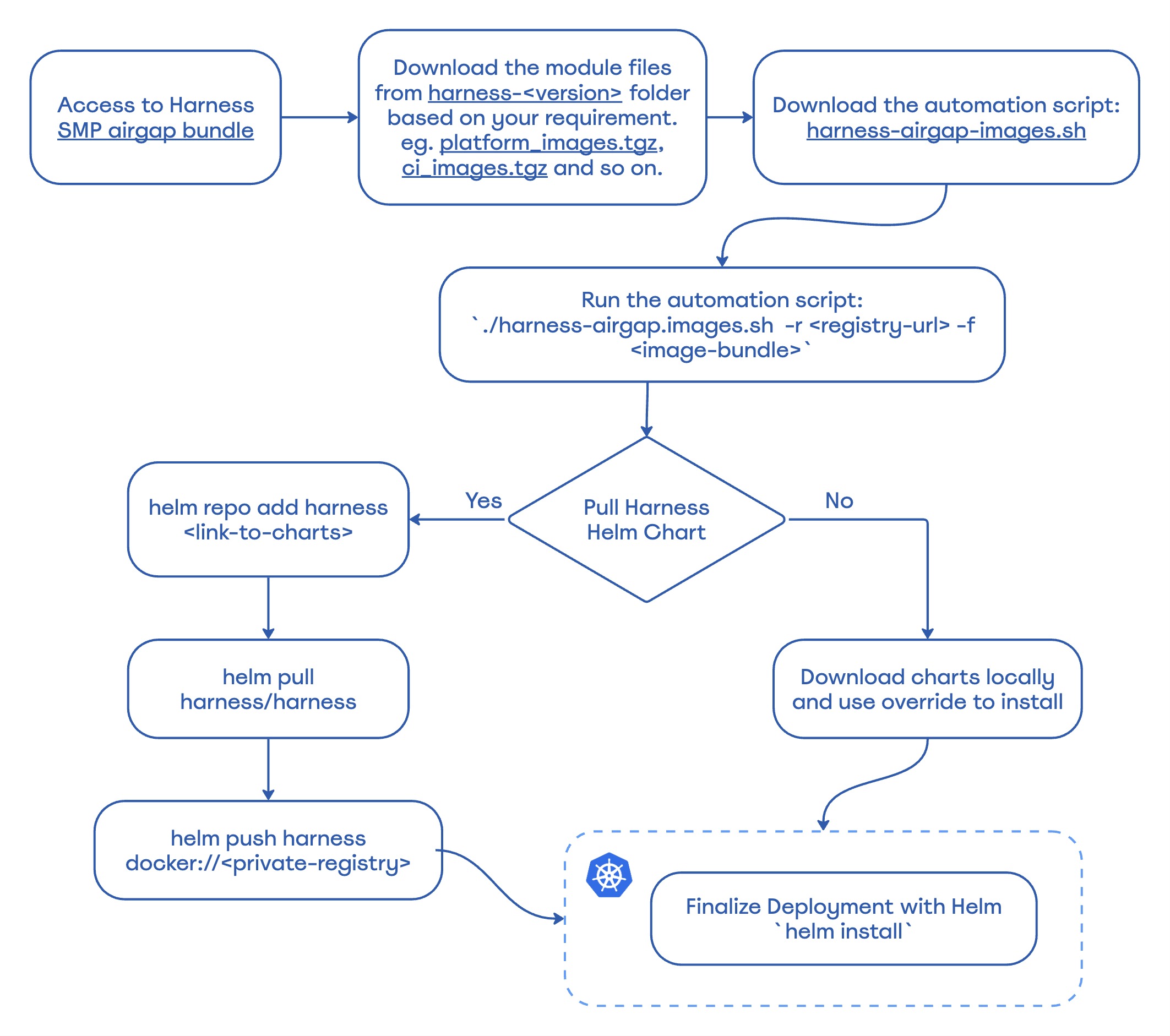
Installation workflow
The flowchart below shows the air-gapped environment installation workflow steps.

Download required files
To begin your installation, download the following files:
-
With each Self-Managed Enterprise Edition release, Harness adds individual module image files to the air gap image bundle. You can download module
*.tgzfiles for the modules you want to deploy. For example, if you only want to deploy Harness Platform, download theplatform-images.tgzfile. Available image files are:- Chaos Engineering:
ce_images.tgz - Cloud Cost Management:
ccm_images.tgz - Continuous Delivery & GitOps NextGen:
cdng_images.tgz - Continuous Integration:
ci_images.tgz - Feature Flags:
ff_images.tgz - Harness Platform:
platform_images.tgz - Security Testing Orchestration:
sto_images.tgz - Software Supply Chain Assurance:
ssca_images.tgz
noteThe
platform-images.tgzfile includes NextGen dashboards and policy management enabled by default. Thecdng-images.tgzfile includes GitOps by default. - Chaos Engineering:
-
Harness airgap images harness-airgap-images.sh
Set Docker architecture
Air-gapped environment installation requires Docker build architecture amd64.
Run the following command before you save Docker images to your private registry.
export DOCKER_DEFAULT_PLATFORM=linux/amd64
Save Docker images to your private registry
To save Docker images, do the following:
- Sign in to your private registry.
All Docker files required to deploy Harness are stored in the Harness Airgap bundles.
#Authenticate with Docker for Docker Registry
docker login <registry-url>
#Authenticate with Google Cloud Platform for GCR
gcloud auth login
#Authenticate with AWS for ECR
aws ecr get-login-password --region <region> | docker login --username AWS --password- - Add the
*.tgzfor each module you want to deploy to your air-gapped network. You can now push your images locally. - Run
harness-airgap-images.sh../harness-airgap-images.sh -r REGISTRY.YOURDOMAIN.COM:PORT -f <moduleName-images.tgz>
This guide walks you through downloading Harness Self-Managed Enterprise Edition airgap bundles and pushing them to your private container registry. You'll need to do this if your installation environment lacks direct internet access.
Download the scripts
Before starting the installation workflow, download the required scripts:
# Download the download-airgap-bundles.sh and harness-airgap-images.sh scripts
curl -f -s -L -o download-airgap-bundles.sh https://raw.githubusercontent.com/harness/helm-charts/refs/heads/main/src/airgap/download-airgap-bundles.sh
curl -f -s -L -o harness-airgap-images.sh https://raw.githubusercontent.com/harness/helm-charts/refs/heads/main/src/airgap/harness-airgap-images.sh
# Make the scripts executable
chmod +x download-airgap-bundles.sh
chmod +x harness-airgap-images.sh
Installation workflow
The flowchart below shows the air-gapped environment installation workflow for version 0.38.x and later.
Step 1: Download the airgap bundles
Harness groups airgap components into core modules (like the platform itself) and execution components (like delegates and plugins). This lets you download exactly what you need.
- Modules: Core platform services (like
platform,ci,sto). Packaged as single.tgzfiles. The download tool automatically resolves dependencies between them. - Plugins: Optional add-ons for specific tasks (like
ci-plugins). - Agents: Standalone execution components (like
delegateorupgrader). - Scanners: Security scanners for the STO module (like
grype-job-runner).
Use the download-airgap-bundles.sh script to fetch these components. You can run it interactively, pass flags for automation, or download files manually.
Interactive mode (Recommended)
If this is your first time, run the script without specifying any bundles to use the interactive menu.
./download-airgap-bundles.sh -v 0.38.0 -o ./airgap-bundles
- Select modules: Choose the modules you need (such as
cdorci). The script automatically selects any required dependencies. - Select plugins, agents, and scanners: Choose the optional components you want to include. The menu only shows options relevant to the modules you selected in the previous step.
Want to save your selections for later or use them in automated workflows? Run the script with the -g flag to generate a configuration file:
./download-airgap-bundles.sh -v 0.38.0 -g my-selection.conf
You can then use this file in the future (or in your automation scripts) with the -s flag:
./download-airgap-bundles.sh -v 0.38.0 -o ./bundles -s my-selection.conf
Non-interactive mode (Automation)
For automated setups, use the -b (or --bundles) flag to pass a comma-separated list of the exact components you want. This is useful if you only need to update a specific agent or plugin without downloading the entire platform.
Example: Download the CI module, CI plugins, and delegate
./download-airgap-bundles.sh -v 0.38.0 -o ./bundles -b ci,ci-plugins,delegate -n
Example: Download only the delegate
./download-airgap-bundles.sh -v 0.38.0 -o ./bundles -b delegate -n
Manual download
If you can't use the download script, you can manually download the bundles using gsutil or curl. You can explore the bundles directly in the Harness airgap bundle directory.
Bundle URL Structure: https://app.harness.io/public/harness-airgap-bundle/harness-<VERSION>/<PATH>/<MODULE>/[<PLUGIN>|<AGENT>|<SCANNERS>]/<bundle-name>_images.tgz
- Modules:
<MODULE>/<bundle-name>_images.tgz- Example:
https://app.harness.io/public/harness-airgap-bundle/harness-0.38.0/platform/platform_images.tgz
- Example:
- Plugins:
<module>/plugins/<plugin-bundle>_images.tgz- Example:
https://app.harness.io/public/harness-airgap-bundle/harness-0.38.0/ci/plugins/ci-plugins_images.tgz
- Example:
- Agents:
<module>/agents/<agent>.tgz- Example:
https://app.harness.io/public/harness-airgap-bundle/harness-0.38.0/platform/agents/delegate.tgz
- Example:
- Scanners:
sto/scanners/<scanner>.tgz- Example:
https://app.harness.io/public/harness-airgap-bundle/harness-0.38.0/sto/scanners/grype-job-runner.tgz
- Example:
Option 1: Using gsutil
For gsutil installation instructions, go to Install gsutil in the Google Cloud documentation.
gsutil -m cp \
"gs://smp-airgap-bundles/harness-0.38.0/platform/platform_images.tgz" \
"gs://smp-airgap-bundles/harness-0.38.0/ci/plugins/ci-plugins_images.tgz" \
"gs://smp-airgap-bundles/harness-0.38.0/platform/agents/delegate.tgz" \
"gs://smp-airgap-bundles/harness-0.38.0/sto/scanners/grype-job-runner.tgz" \
.
Option 2: Using curl
You can also download the images directly using curl:
curl -f -s -L -o smp-airgap-bundles/platform_images.tgz https://app.harness.io/public/harness-airgap-bundle/harness-0.38.0/platform/platform_images.tgz
curl -f -s -L -o smp-airgap-bundles/ci-plugins_images.tgz https://app.harness.io/public/harness-airgap-bundle/harness-0.38.0/ci/plugins/ci-plugins_images.tgz
curl -f -s -L -o smp-airgap-bundles/delegate.tgz https://app.harness.io/public/harness-airgap-bundle/harness-0.38.0/platform/agents/delegate.tgz
curl -f -s -L -o smp-airgap-bundles/grype-job-runner.tgz https://app.harness.io/public/harness-airgap-bundle/harness-0.38.0/sto/scanners/grype-job-runner.tgz
Available bundles reference
Below is a reference list of the available bundle paths (bucket_path) for the different modules and components. When constructing your manual download URLs, replace <bundle-name> with the bundle key (e.g. platform, cdng).
| Bundle | Type | Full Path |
|---|---|---|
| Platform | Module | harness-<VERSION>/platform/platform_images.tgz |
| Platform Agents | Agent | harness-<VERSION>/platform/agents/<agent>.tgz |
| Dashboard | Module | harness-<VERSION>/dashboard/dashboard_images.tgz |
| Continuous Deployment (cdng) | Module | harness-<VERSION>/cdng/cdng_images.tgz |
| CD Agents | Agent | harness-<VERSION>/cdng/agents/cdng-agents_images.tgz |
| Continuous Integration (ci) | Module | harness-<VERSION>/ci/ci_images.tgz |
| CI Plugins | Plugin | harness-<VERSION>/ci/plugins/ci-plugins_images.tgz |
| Security Testing Orchestration (sto) | Module | harness-<VERSION>/sto/sto_images.tgz |
| STO Scanners | Scanner | harness-<VERSION>/sto/scanners/<scanner>.tgz |
| Feature Flags (ff) | Module | harness-<VERSION>/ff/ff_images.tgz |
| Cloud Cost Management (ccm) | Module | harness-<VERSION>/ccm/ccm_images.tgz |
| Chaos Engineering (ce) | Module | harness-<VERSION>/ce/ce_images.tgz |
| Chaos Plugins | Plugin | harness-<VERSION>/ce/plugins/ce-plugins_images.tgz |
| Supply Chain Security (ssca) | Module | harness-<VERSION>/ssca/ssca_images.tgz |
| SCS Plugins | Plugin | harness-<VERSION>/ssca/plugins/ssca-plugins_images.tgz |
| Database DevOps (dbdevops) | Module | harness-<VERSION>/dbdevops/dbdevops_images.tgz |
| Code Repository (code) | Module | harness-<VERSION>/code/code_images.tgz |
| Infrastructure as Code Management (iacm) | Module | harness-<VERSION>/iacm/iacm_images.tgz |
| IACM Plugins | Plugin | harness-<VERSION>/iacm/plugins/iacm-plugins_images.tgz |
| Internal Developer Portal (idp) | Module | harness-<VERSION>/idp/idp_images.tgz |
| IDP Plugins | Plugin | harness-<VERSION>/idp/plugins/idp-plugins_images.tgz |
Available single bundles
The following components are packaged as individual single bundles (.tgz), rather than a combined bundle:
Platform Agents:
delegate.tgzupgrader.tgz
STO Scanners:
anchore-job-runner.tgzaqua-security-job-runner.tgzaqua-trivy-job-runner.tgzaws-ecr-job-runner.tgzaws-security-hub-job-runner.tgzbandit-job-runner.tgzblackduckhub-job-runner.tgzbrakeman-job-runner.tgzburp-job-runner.tgzcheckmarx-job-runner.tgzcheckov-job-runner.tgzdocker-content-trust-job-runner.tgzfossa-job-runner.tgzgithub-advanced-security-job-runner.tgzgitleaks-job-runner.tgzgrype-job-runner.tgzmodelscan-job-runner.tgznexusiq-job-runner.tgznikto-job-runner.tgznmap-job-runner.tgzosv-job-runner.tgzowasp-dependency-check-job-runner.tgzprowler-job-runner.tgzsemgrep-job-runner.tgzsnyk-job-runner.tgzsonarqube-agent-job-runner.tgzsysdig-job-runner.tgztraceable-job-runner.tgztwistlock-job-runner.tgzveracode-agent-job-runner.tgzwhitesource-agent-job-runner.tgzwiz-job-runner.tgzzap-job-runner.tgz
Ensure that the smp-airgap-bundles/ directory exists before running the command.
Step 2: Verify your downloads (Optional)
The download script automatically organizes your files into a clear folder hierarchy based on the module structure.
Example directory structure:
airgap-bundles/
├── platform/
│ └── platform_images.tgz # Core Platform Module
├── platform/agents/
│ ├── delegate.tgz # Delegate Agent
│ └── upgrader.tgz # Upgrader Agent
├── ci/
│ └── ci_images.tgz # CI Module
├── ci/plugins/
│ └── ci-plugins_images.tgz # CI Plugins
├── sto/
│ └── sto_images.tgz # STO Module
├── sto/scanners/
│ ├── grype-job-runner.tgz # Grype Scanner
│ └── ...
└── ...
If you need to verify the exact images contained within each module, refer to the images.txt file included in the Harness release notes. It uses headers to group images by their corresponding module, matching the bundle structure above.
Step 3: Push images to your registry
Now that you have the bundles locally, use the harness-airgap-images.sh script to push them to your private container registry.
We highly recommend using the script's Skopeo mode for this step. Skopeo copies images directly between registries without requiring a Docker daemon, which can reduce push times by up to 50%%.
Push using Skopeo mode (Recommended)
Prerequisites: You must have skopeo and jq installed on your machine.
Add the -s flag to enable Skopeo mode. Point the script to your target registry and the directory containing your downloaded bundles.
./harness-airgap-images.sh -r my-registry.com/harness -d ./airgap-bundles -s
Push using Docker (Fallback)
If Skopeo isn't an option for your environment, you can run the script without the -s flag. It will default to using standard Docker commands (docker load and docker push). We recommend adding the -c flag to automatically clean up local Docker images after they are pushed, which helps save disk space.
./harness-airgap-images.sh -r my-registry.com/harness -d ./airgap-bundles -c
Handling the Looker image
During the push process, the script might prompt you to download the ng-dashboard (Looker) image. This specific image isn't included in the standard airgap bundles and must be pulled directly from DockerHub.
- Interactive mode: The script pauses and asks for your DockerHub credentials.
- Non-interactive mode: If you run the script with the
-nflag, it automatically skips this step.
If you need DockerHub credentials for the Looker image, please contact Harness Support.
Script reference
download-airgap-bundles.sh
Use this script to fetch airgap bundles.
| Flag | Description |
|---|---|
-v | Harness version to download (e.g., 0.38.0). |
-o | Output directory for the downloaded bundles. |
-b / --bundles | Comma-separated list of bundles to download (e.g., ci,delegate). |
-g | Generate a configuration file with your interactive selections. |
-s | Use a previously generated configuration file. |
-n | Run in non-interactive mode. |
harness-airgap-images.sh
Use this script to push downloaded bundles to your private container registry.
| Flag | Description |
|---|---|
-r | Target private container registry URL. |
-d | Directory containing the downloaded bundles. |
-s | Enable Skopeo mode for faster transfers without a Docker daemon. |
-c | Automatically clean up local Docker images after pushing (used when Skopeo is not enabled). |
-n | Run in non-interactive mode. |
Download and push Helm charts
After you save Docker images to your private registry, you must download the Helm charts and push them to your repository.
To download and push Helm charts:
You can use Helm to pull the chart and push it to your private repository or download the chart directly.
-
helm repo add harness https://harness.github.io/helm-charts
helm pull harness/harness
helm push harness docker://private-repo
To download the Helm chart:
- Download the chart from the Harness repository.
Install via Helm
Next, you are ready to install via Helm by updating your override.yaml file with your private registry information.
To install via Helm, do the following:
-
Update the
override.yamlfile with your private registry information.global:
airgap: true
imageRegistry: "private-123.com" -
Run the Helm install command.
helm install my-release harness/harness -n <namespace> -f override.yaml